开云在第十二届全国大学生电子商务“创新、创意及创业” 挑战赛陕西赛区选拔赛中取得佳绩
作者:郑君芝、凌旭 时间:2022-05-24 点击数:
近日,第十二届全国大学生电子商务“创新、创意及创业”挑战赛(简称“三创赛”)陕西赛区选拔赛在西安科技大学举办。本届大赛由全国电子商务产教融合创新联盟主办,西安科技大学承办。全省共有33所高校的2674支队伍报名参赛。
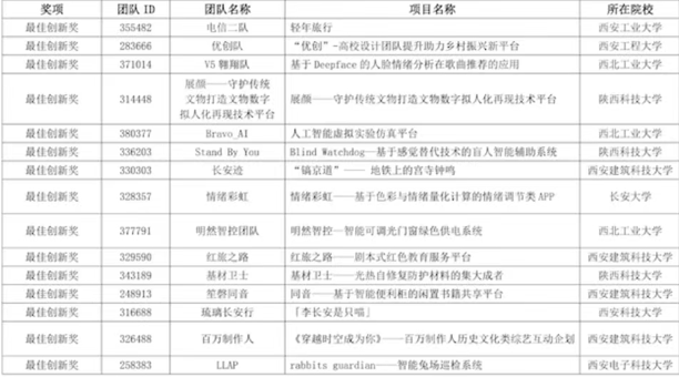
本次陕西省赛区选拔赛分为初赛(通讯赛)、复赛和决赛三个阶段。初赛评分后195支有效队伍进入复赛,通过汇报答辩,15支队伍脱颖而出进入最终的决赛。经过激烈角逐,比赛共评出特等奖15项、一等奖30项、二等奖60项、三等奖86项。同时,评选出最佳创新奖、最佳创意奖、最佳创业奖各15项。由开云20级风景园林专业张翔宇、蒋睿姝等同学参与,景观艺术系郑君芝老师和管理学院潘颖雯老师指导的优创团队项目《“优创”商业计划书-----高校设计团队提升助力乡村振兴新平台》荣获陕西赛区省级选拔赛二等奖和单项最佳创新奖两项荣誉。

